家长注意了 成都市2020年小学一年级新生入学划片范围公布

四川在线
关注四川在线消息(记者 李寰)6月19日,成都市各区市县陆续公布幼升小划片范围。根据历年来的惯例,成都市各区市县幼升小划片均按单一划片的方式(天府新区成都直管区今年实行了多校划片。) 由于今年就读民办小学的学生也需要参加电脑随机派位,有家长担心,如果孩子参加了民办学校摇号未中,是否会被统筹到距离家较远的公立小学就读,或者是出现无书可读的情况。事实上,民办学校摇号与公立学校报名并不冲突,如果学生参加民办学校摇号未中,或者摇中但是没有确认学位,该学生还是可以就读户口所对应的公办学校。并且,小学初中属于义务教育阶段,所以不会出现读不到书的情况。
以下为划片范围情况
高新区

锦江区




青羊区

新都区
01
西街小学
本部
西街 猫市巷 勤俭巷 上升街 桑园巷 三倒拐 福音巷 西街菜市巷 状元街100号以内 状元街五巷 桂湖中路 宝光大道圣谕亭巷口(宝光大道中段47号)至建设路口(宝光大道中段301号)单号 建设路 西横街 南街(上南街、下南街、外南街) 民生巷 北街 陕西一巷 陕西二巷 新中路 新中路四合居 光明巷 城隍庙巷 香园街 文星街
饮马河校区
西街 猫市巷 勤俭巷 上升街 桑园巷 三倒拐 福音巷 西街菜市巷 状元街100号以内 状元街五巷 桂湖中路 宝光大道圣谕亭巷口(宝光大道中段47号)至建设路口(宝光大道中段301号)单号 建设路 西横街 南街(上南街、下南街、外南街) 民生巷 北街 陕西一巷 陕西二巷 新中路 新中路四合居 光明巷 城隍庙巷 香园街 文星街 湖滨路 龙门街 电子路5厂(仅限职工子女,不含祖父辈) 新桂华庭(金桂路85号) 竹韵新馆(宝光大道南段111号) 博海城(博海支路29号、博海路28号) 海伦国际(博海路83号、金福路15号) 桂湖名城(励志路一段68号)
新城校区
大件路以东,蜀龙路以西,沱河以东,蜀龙路以东,学院路东段马超村居民 “芙蓉名城2期”至“英伦世家”止所围成区域内的各单位和新建楼盘的新迁入户;
涉及楼盘:渥嘉郡(金鹏路1号) 新城花园(马超西路1号) 英伦世家(香樟路33号或619号、蜀龙大道中段619号) 新都花园(马超西路9号、香城大道马超西路段255号) 金荷大厦 (马超西路299号) 新都花园2期(新园路66号) 香樟林1、2期(香樟路9号或69号、新园路359号或361号) 丹枫庭院(新园路199号或222号) 金冠华庭(新园路181号或260号) 中铁十三局(学院路东段289号) 一品雅居(学院路东段189号) 锦绣香城(清源路555号、金鹏路589号或609号) 锦绣庭院(清源路514号) 雅舍河畔(金鹏路568号、新园路224号) 小城故事(马超西路18号、香城大道马超西路段186号、新园路168号) 香城名都(蓉都大道南一段333号) 公园峰景(清源路416号或418号) 烟草公司(马超西路6号、体苑路9号) 龙虎大厦(马超西路290号、香城大道马超西路段312号)神仙树小区(蓉都大道南2段19号、响水路19号) 金香领邸(鹏北路67号、清源路466号、五四街186号或255号) 芙蓉名城2期(马超西路2号 、蜀龙大道中段801号或833号) 芙蓉名城3期(清源路300号) 马超社区适龄儿童(桂水路46号) 清源路517号
02
谕亭小学
本部
东街、谕亭巷、大北街、紫瑞街(单号1——215号,双号2——180号)、五四小区、南河路、东环路、桂湖东路、新泰西路(大件路以西)、宝光大道中段(双号2——120号,单号1——45号)、宝光大道北段(双号2——170号,单号1——21号)、新加坡商业街(前街、后街)、南街(上南街、下南街、外南街)、电子路5厂(仅限职工子女,不含祖父母辈)、268厂(仅限职工子女,不含祖父母辈)、北新路(340号、372号、374号、396号、434号、442号、289号)、丰收湾
毗河校区
新都街道蓉都大道以东、育英路以西、毗河以北,工业大道以南区域(含区域内桂林村、沱江村、团结社区的原村社村民);
以及蓉都大道与蜀龙大道之间,学院路东段以南、工业大道以西区域(即:丽水金都、翰香府、爱立方、翠叠湾楼盘所处区域);
香域中央、缤纷翠微湖、交大101栋、交大香洲半岛、双河鹭岛、万科双水岸、提亚纳河谷、澳洲湾
03
新新路小学
新新街、新军路、宝光街、新广路、铭章路、桂湖西路、状元街(100号后)、菜市坝(一巷、二巷)、宝光大道(建设路口至邮电大厦止、建设路口至谕亭巷口双号)、西环路、公园路、桂湖西路、新成路、冶金机械厂、玖源公司、成都市医学院第一附属医院、油缸厂、成铁技校、如意大道、火车站、西北社区1-11组、六二四研究所、恒大御府、奥园棠玥府
04
香城小学
新城区蜀龙路以东、新都大道以南、绕城大道东一段以西、工业大道东段以北范围内:
1。正住户口在新城区以下生活小区的适龄儿童:万千城、天府香城、橄榄郡、北城1号、邑品天都、芙蓉名城1期、状元府邸、水岸风景、御城、旺府豪庭、天香园、亲和居、邻水园、邻亲园、邻和园、维也纳花园、新都国际广场、汉嘉国际、缤纷时代广场、东骏湖景湾、水沐天城、川音嘉苑、叠香庄园、北欧印象、汇景花园、万和小区、九街、富豪尚都。
2。正式居住在香城小学附近居住的各村社适龄儿童。
05
繁江小学
东门至原新繁制药八厂止(东环路内范围),南门至西南电工厂新工房止,西门上至繁清路清白饭店(即现新世纪酒店)止,中至外南横街新繁水厂止,下至繁江市场对面白鹤街8号止,北门(东湖路范围)以及驻镇单位的正住户口的非农业人员的子女(以上区域的划分以1992年未撤乡并镇的老城区为准)。
除原有上述招生范围外,2013年新增招生范围为以繁清路新世纪酒店起——老成彭路李园村辖区止的范围内的原高墙村、李园村、清白街村的适龄儿童(此界以繁清路——老成彭路靠东湖森林广场、新繁新车站一侧为内侧,靠天星街市场、泡菜园区一侧为外侧,内侧由繁江小学招生,外侧由清白小学招生)。
06
桂湖小学
1。新都街道宝光村、山王村、督桥村、五里村、高架村、封赐村、福缘村、新东村、新水村、城守村、甘露村、茶店村、璧山村、五四街以北、蓉都大道钟楼以北、蓉都大道北段延伸段(钟楼到龙虎口子)。宝光大道北段单号111号以北(111号以上的大号)、双号172号以北(174号以上的大号),新光路、北新路、文家一巷,文家二巷
2。涉及楼盘:龙家湾小区、新筑小区、格林春天、7080小区、紫瑞二区、城邦、 宜峰、信地兰卡威、尚城逸品、圣桦公馆
07
桂林小学
1。 户籍所在地为原新都镇五四村(蓉都大道南一段),正因村、同仁村,高桥村,红星村,黄河村,泗义村,崇义村,马超村,君跃村,以及在桂林小学附近居住的原肖林村、静安村、板桥村的一部分。
2。 大件路以东,新都大道以北(含思学苑、学府苑、学邻名苑、学府雅座、我的大学、友盛幸福居、友盛上都、鲜花居、成怡嘉苑、香榭澜郡、汇景新城)
3。金光路、新泰东路、新都大道8号
08
天元小学
1。 施营社区,瓦店社区,五桂村,新桥村,以及沱江菜市以西、南二路工业大道以北原天元乡范围内的所有居民。
2。 楼盘:红树林、五桂小区、天府苑、泽瀚峰景、经典魅力、巨获苑、天元山庄、桂景花城、蜀绣厂、党校、赛尔电子厂、昊天苑、雅丽园、公安局家属区、天然气、电力大厦生活区、博雅桂湖郡、时代名邸、长征机床厂生活区、蓝山晓筑、原野庄园、南颐公馆、上锦康城、新神风八座、我的巷子、新派客、天骄府、华西铝业厂、艺术学校、龙腾府、富城花园、万家和花园、欣缘医院、新桂苑、竹苑、金都小区(1、2期)、麦田国际社区、天府香城印象、天府小区、新都化工、瑞美热水器厂、前锋集团、统一实业、西雅苑。
3。街道:香城大道电子路段(除海伦国际、博海城、桂湖名城三楼盘)、金都街
09
汉城小学
1。户籍所在地为新都镇毗桥村、毗河村、团结村、天元村、汉城村、燕塘村、慈板村、慈义村;
2。户籍所在地为国光揽悦(天缘路三段443号)、富力桃园(兴城大道755号、777号)、传化国际(物流大道666号)、雄飞北尚(炬光路222号)、 香洲南亭南亭(工业大道130号)、汉城小区(兴城大道1068号);
3。户籍所在地为原桂林村、万和村,现居住地为锦水苑小区(兴城大道8号、955号);
4。户籍所在地为工业大道以南,蓉都大道以西。
10
龙虎小学
新都区新都街道龙虎场社区、白店村、壁山村、褚家村、店南村、桂溪村、寂光村、礼拜村、龙虎村、桥楼村、庆元村、天官村、永兴村、朱王村
11
木兰小学
宫王社区 江西社区 木兰社区 红石社区 十里社区 农和社区 狮子社区 梁胜社区 木兰场社区 共和社区1-7组 天宫社区6组 木锦新城 农和小区 芦竹苑小区 狮子湖 湖心岛
12
石板滩小学
1。 红光小学(一分校):户口在和平街、正兴街、东风街、环城路、光明村、东风村、金三角社区、回龙村、五一村、马家村、建设村(1-2社)、光辉村、胜利村、新农村(1社、7社)、通顺村、优胜村的适龄儿童。
2。高桥小学(二分校):户口在集体村、新农村(2--6社,8—13社)、土城村、建设村(3--6社)的适龄儿童。
3。解放小学(四分校):户口在解放村、翻身村、友谊村的适龄儿童。
4。合兴小学(五分校):户口在新华街、新谊村、双柏村、黄果村、长林村、园林村、石桩村的适龄儿童。
13
泰兴小学
泰兴镇新店子社区、普河社区、高同社区、张庵社区、凉水社区、观东村、观西村、梨园村、杨河村、九官村、议团村
14
三河小学
花园社区、互助社区、江陵社区内本地适龄儿童,具体招收范围为:三河街区、二江村、爱国村、花园村、互助村、大东村部分(蜀龙路靠街区侧未征地拆迁户)、莱茵北郡、人民公园、天府江南、爵领欧城、三合嘉苑、兴云雅筑、流溪苑小区、江陵半岛、双江大院、海峡茶城、金域缇香、香荷名居、佳乐国际4期等楼盘
15
马家小学
马家镇骊园村、升庵村、锦城村、石坝社区、林泉社区、双龙村、北星村、金色家园、泽瀚壹景、壹品檀
16
军屯小学
军屯镇所辖郭家村、文昌社区、东岳村、雷大村、深水社区、静平村、升平村、五灵村、白碾村
17
新民小学
1。 中心校:新民村、护国村、华严村、东林村、九堰村、新民社区。
2。河屯校区:原河屯乡镇(具体包括现新民镇的大成村、金牛村、石庵村、高祖村、天星村
18
新农小学
原新农乡所辖全部村社(梁家村、花牌村、兴堰村、白壁村、黄泥村、蓟家村、世丰村、高院村、五显村、汪家村、安顺村、两河村、仰山村、程家村、天君村、青石村、青丰村)、新繁镇外东街及农民街、东湖上景楼盘(外东街9号)、锦绣水岸楼盘(滨江东路285号)及滨江东路、东湖郡楼盘(书院横街77号)、龙湖尚城楼盘、原清白乡高墙村部分、原竹友乡回南村部分、新民镇东林村部分、博钰小区(北一环路206号)。
19
柏水学校
斑竹园镇:踏水村、白云村(除1、2、3、7、8社的其余各社)、安乐村、大夫村、华藏村、石佛村、金花村、柏水村(除1、2、3、7、8社的其余各社)
20
斑竹园小学
斑竹园街道、忠义社区、大江社区、顺江社区、鸦雀口社区、丰收社区、莲塘社区、公益社区
21
竹友小学
雷家村、青龙村、竹友社区、迴南村、檀木村、金文村、三河村、仁和村、福田村
22
大丰小学
蓉北路、方元路、金虎路以西;敬成路以南的地区及三元、双林、教堂、华美、王桥、高堆、皇花、方营、崇义社区、南丰社区部分区域(克拉玛依、新油乐园、天府石油乐园、亲河名居A区、亲河名居B区、亲河名居C区、亲河美地、亲河名居·荣煜、丰庭苑、翔宇榜样、常青藤一期、常青藤二期、常青藤三期、天晨·花溪碧、北庭香澜郡、 高堆小区、新丰嘉苑、花满庭二期、凯旋公馆、凯旋东岸、优品道、汇融生活广场、民生新干线、方营小区、丰泽苑1期、丰泽苑2期、旭光小区、大丰中学、听蓝时光、晓初公寓、三元大道78号、三元大道3号、崇义桥南街182号、皇花街85号、皇花街107号院、皇花街102号院、大天路11号、崇义桥南街162号、方营路37号、花都大道850号、皇花街1号院、皇花街2号院、汇伦小区、华丰园小区、德新公寓、丰和日丽1、2期、茂苑小区、北庭春天、博雅新城D区、博雅新城B区、博雅新城E区、北延风景、嘉美华凯一、二、四期、鑫汇丰A区、博雅新城A区、博雅新城C区、红墙巷、丰和日丽三期、嘉美华凯三期、大丰小学(宿舍)、农行小院、圣迈德广场、冶金技校、道班、崇义桥街142号、仓库(宿舍、塔西南小区、红旗商业街30号、红旗商业街45号、鑫汇丰B区、第三人民医院(宿舍)、新街50号、博雅丽景、怡欣苑、红湖公园城、成博小区、北庭阳光、三阳郡都、丰怡阳光等。)
23
龙桥小学
1。中心校区招生范围:渭水社区、普文社区、场镇社区
2。鱼龙校区招生范围:瑞云社区、鱼龙社区、青桥村、杨建村、杏桂村、山水村
24
龙安小学
1。中心校区:新繁镇太平村(含列维士路)、花红村、安全村、民印村、龙毅村、同裕村(4、5、6、8-20组原韦石村),同心村(10-20组)、龙安社区荣军路
2。严家桥校区:新繁镇:同裕村(1、2、3、7组)、同心村(1-9组)、锦河村、清镇村、蟆(蟇)水村、龙安社区桥南街桥北街
25
清白小学
新繁镇老成彭路(繁清路、繁崇路一线)以西原清白乡行政区,包含:同盟村、大墓山村、和平村、金龙村、三桥村、水利村、清凉村、倡义村、清白街村(1、2组及8、9组的成彭路以西部分)以及社区内相对应街道、楼盘(金龙街、天星街、白鹤街、外西街、观鹤巷、繁清路单号、繁崇路双号、繁川家具大道)。
26
清流学校
新都区清流镇所属均田村、黄龙村、九龙村、飞石村、三尺村、翠云村、广泉村
27
高宁学校
原高宁乡片辖区(现在新繁镇公毅村、曲水村、石云村、新庞村、广济村、通联村、宁河村、锦水村八个村社)
28
利济学校
清流镇所属顺河村、柳泉村、同义村、界牌村、水梨村
29
西航学校
西北村 (西北村2社除外)
30
石犀小学
北新干线以西,赵家寺路以东,大天路以北的地区;赵家寺路以西,方元路以东,大天路以北,九道堰以南的地区;赵家社区。(圣采泊尚、保利春天花语、九形道、北新润苑、达令港、润禾花园、交大数字三区、北部桂庭、福地广场、听蓝湾二期、赵家村、锦丰新城B区、锦丰新城C区等。)
31
蜀龙学校
二台子社区、回龙社区、五龙社区内本地适龄儿童,具体招收范围为:松柏村、碑石堰村、山秀村、三都村、回龙村、(入住二台子安置小区的凡阳村部分、入住二台子安置小区的五龙村部分)、回龙湾安置小区、保利198、中洲中央公园
32
旃檀小学
斑竹园镇旃檀村,杨柳村,踏水村,柏水村1、2、3、7、8队、白云村1、2、3、7、8队;源上湾,北欧知识城一、二期,盛世香河一、二期,合能•珍宝锦城。
33
北星小学
金虎路以东、大天路以南;北新线以东的全部地区及甫家、铁路、太平、高家、南丰大道皇花社区以外的区域。(炬星·幸福里、蜜立方、丰瑞玺悦城、凤凰傲城一期、凤凰傲城二期、隆城丽都、鲜花大院、北新上锦商场、保利中央郡、保利大都汇1期2期、保利四期、保利城四期中央郡、新城北、钰邸华府、凤凰山一号、保利城一期、保利城二期、保利城三期、蓝光花满庭三期、北延新居A区、北延新居B区、北延新居C区、北延新居D区、尚林花园、盛世名城、绿地城、家益凤凰富居、优品时代广场、南丰花园A区、南丰大道380号、碧水锦楼、丰盛名苑、东风园、丰盛茗苑、世纪广场等。)
34
蚕丛路小学
方元路以东,赵家寺路以西,九道堰以北的地区;蓉北路以东,方元路以西,敬成路以北的地区。(大峰景、新神风·金牛座、开元国际、时代锦翠、汇融悉尼湾、北新国际、兴想花园、锦丰新城A区、龙湖·听蓝湾1期、美好小区、幸福苑、三元·华美小区等。)
35
锦门小学
本部
长龙社区、五龙社区、长龙村、龙伏村、大东村、凡阳村五龙村入住五龙家园安置小区部分、毗河苑安置小区、万科五龙山小区、观澜鹭岛、佳乐国际城1-3期、香堤荣府、菲丽庄园
东区
木兰共和社区8-11组 长林社区 分水社区 永宁社区 天宫社区(6组除外)石马社区 长林小区 天旭逸城
双流区





温馨提示:2020年8月30-31日,适龄儿童监护人按照公布的划片范围,持户口簿原件及复印件(1份)到相应的小学报到注册。
青白江区
大弯小学(南区)服务范围:户籍在新河路、青江北路、青江南路以东,石家碾中路、石家碾东路以南,菁华路以东,同华大道以南大弯街道户籍的适龄儿童。即华金大道二段45-387号(单号),华金大道二段 30-248号(双号),华金大道三段45-55-61-118号,青江北路单号,怡湖东路,怡湖北路,芳邻路,青怡路,公园巷,青江东路,大弯北路,大弯中路,大弯西路,大弯南路,大弯东路,建设巷,憩园路,粮食巷,邮电巷,锦绣巷,果市巷,白塔巷,青华西路,青华中路,青华东路,化工北路,化工南路,市场巷,大夫巷,建安街,肖家巷,长流河路,团结东路,黄金北路,通站路,学苑路,大夫东路,大夫北路,文汇路,文汇南路,黄金村,大弯6组,肖家院,双元村,大夫村,新河路5-9号,菁华路39-85-116号,石家碾中路(单号),石家碾东路(单号),安居路9-12-39-88-119-142号,同华大道177—199号。
实验小学服务范围:户籍在新河路、凤凰西七路以东,石家碾中路、石家碾东路以北,菁华路、凤凰西二路以西大弯街道户籍的适龄儿童。即凤凰西七路双号,新河路173-177号,凤凰西六路,安居路219号,凤凰西五路,凤凰西四路,栖凤街,凤凰西三路,凤凰西二路1号,石家碾中路(双号),石家碾东路(双号),菁华路单号,革新村,石家碾4、5、7组,新河路173-177号,同华大道259号,凤祥大道800-955-1019号,凤凰大道一段2699号。
外国语小学服务范围:户籍在华逸路、红阳东路、石家碾西路以北,新河路、凤凰西七路以西大弯街道和红阳街道户籍的适龄儿童。即华逸49-99-111-609号,红阳东路22-128号,石家碾西路(单号),红阳路363-278-351号,凤凰西八路,政府北路136-140-159-198号,新河路92-166号,凤凰西七路单号,凤凰西八路,同华大道1625-1711 号,凤祥大道 78号,凤凰大道一段198-2188-2625号,同金街,凤祥路,顺江村,红峰村。
华严小学服务范围:户籍在华逸路、红阳东路、石家碾西路以南,新河路、青江北路、青江南路以西大弯街道和红阳街道户籍的适龄儿童。即华金大道一段1-501号(单号),华金大道一段2-428号(双号),华金大道二段431-819号(单号),华金大道二段406-1132号(双号),团结西路,团结北路,团结南路,团结中路,蔡家巷,友谊巷,杨柳路,教育街,青江西路,青江中路,文化巷,玉带街,窄巷子,正和路,安全巷,怡湖西路,政府中路,政府南路,政安巷,青江南路,青解路,玉新路,鑫苑巷,青江北路(双号),玉带1、5、7组,永红村,同井村4组。新河路8-48号,华逸中路336号,华逸路688-518-688-118号,红华街299号,红阳路42-164号,政府北路110-2-5-23-41-59号,红阳东路122号,嘉裕街,威凤街,蔡家庙6、9组,同井村,石家碾西路(双号)。
大弯小学(北区)服务范围:户籍在凤凰西二路以东,同华大道、华金大道三段以北大弯街道户籍的适龄儿童;凤凰大道三段以南,凤凰东四路以西,华金大道三段以北大同镇户籍的适龄儿童。即大弯凤凰西二路138号,凤凰西一路,凤凰大道二段699—765—888号,凤凰大道三段8号,大弯凤凰路,华金大道三段152-156号,凤凰东一路,凤凰东二路,凤凰东三路,凤凰东四路222号,大同镇凤祥大道1266号,大同镇同福西路、同福东路。
大同小学服务范围:户籍在凤凰大道三段以北,凤凰东四路以东,华金大道三段以南大同镇户籍的适龄儿童。即大同凤凰东六路157号,凤凰大道三段361—495号,同福村、界牌村、青龙村、凤翔社区。大同镇同仁路,大同西路,一心社区、新峰社区、红光社区、五里村、西林社区。
玉虹小学服务范围:城厢镇9个村(社区)。五泉村、玉龙村、白贯村、十五里村、联兴村、万柳村、碧峰社区、十八湾村。
城厢学校服务范围:城厢镇9个村(社区)。槐树街社区、朝阳路社区、绣川河社区、马鞍社区、茶花社区、前锋村、沿沱村、龙潭村、金河村。
祥福小学服务范围:城厢镇8个村(社区)。康家渡社区、天星村、桂通村、高楼村、万年村、香山村、甘泉村、民强村。
日新小学服务范围:姚渡镇9个村(社区)。红瓦店社区、新山村、马坪村、上元村、福农村、太山村、西江村、东方村、华家村。
弥牟小学服务范围:弥牟镇7个村(社区)。唐家寺社区、火星社区、国光社区、白马村、曙光村、狮子村、三星村。
福洪小学服务范围:福洪镇6个村:进步村、民主村、先锋村、字库村、拦冲村、杏花村。
清泉学校服务范围:清泉镇17个村(社区)。廖家场社区、友好村、桔丰村、金龙村、永顺村、太平村、五桂村、龙洞村、北宁村、花园村、秧田村、五爱村、红星村、快乐村、西平村、牌坊村、红岩村、胜利村、幸福村、团结村。
姚渡学校服务范围:姚渡镇7个村(社区)。姚家渡社区、光明村、黄坭村、凉水村、永和村、坪家村、芦稿村。
龙王学校服务范围:姚渡镇10个村(社区)。龙王社区、梁湾村、双埝村、青光村、三方村、清洁村、清平村、红树村、牟池塔村、天平堰村。
人和学校服务范围:福洪镇11个村。新民村、油坊村、金星村、南岳村、壁山村、平桥村、三元村、黎明村、龙王村、东风村、车站村。
特殊教育学校服务范围:全区范围内户籍适龄残疾儿童。

温江区
寿安学校
寿安镇百花社区、寿安镇复兴社区(距离寿安学校较近的组)、寿安镇苦竹村(距离寿安学校较近的组)、寿安镇岷江村(距离寿安学校较近的组)、寿安镇清水村(距离寿安学校较近的组)、寿安镇万寿街、寿安镇吴家场社区(含吉祥街、万寿街、政星街、通柳街、平安街)、寿安镇新林村、寿安镇喻庙村、寿安镇长青村、万春镇生态大道寿安段
通平小学
寿安镇复兴社区(距离通平小学较近的组)、寿安镇苦竹村(距离通平小学较近的组)、寿安镇天星村、寿安镇天源村、寿安镇团结桥社区、万春镇永和社区(距离通平小学较近的组)
玉石小学
寿安镇东岳社区、寿安镇岷江村(距离玉石小学较近的组)、寿安镇清水村(距离玉石小学较近的组)、寿安镇胜利村、寿安镇汪家湾社区、寿安镇浣沙苑、寿安天恩苑
踏水学校
万春镇红旗村(距离踏水学校较近的组)、万春镇黄石社区(距离踏水学校较近的组)、万春镇金星村(距离踏水学校较近的组)、万春镇生态大道踏水段、万春镇踏水桥社区、万春镇新升村、万春镇南岳社区(4-7组)、先锋村(距离踏水学校较近的组)、万春镇绿园路(江安河以西)、幸永路
万春学校
万春镇报恩村、万春镇春江社区、万春镇春江南路(北路)、春江西路、春乡街、万春镇高山村(距离万春学校较近的组)、万春镇和林村、万春镇三井村(距离万春学校较近的组)、万春镇天乡路社区、天乡路二段88号、天乡路二段299号、万春天乡路一段2366号、万春镇先锋村(距万春学校较近的组)、万春镇鱼凫村、万春镇长石社区、万春镇大同上郡、大同路、鱼凫桥北街、万春镇春江里、江宁路、绿园路(江安河以东)、春风路、春平路、春乡街、白鹭路
镇子小学
杜鹃西路、古镇街、万春镇红专社区、万春镇生态大道镇子段、万春镇先锋村(距离镇子小学较近的组)、万春镇新河村、万春镇幸福村、万春镇永和社区(距离镇子小学较近的组)、万春镇镇江村
东一北校区
万春镇黄石社区(距离东一北校区较近的组)、红旗村(距离东一北校区较近的组)、天乡路二段(939号、888号、855号、878号、2号)、万春镇花容路、万春镇生态大道踏水段299号(天府花城楼盘)、金兰楠苑楼盘、万春镇南岳社区成温邛高速北一侧、和盛镇友庆(和盛金盘路距离东一北校区较近的组)、万春镇协华村
永盛学校
金鸡社区、尚合社区、盛丰街、石磊社区、团结社区、兴达路、永盛场社区、盛锦街、尚石路南段
金马学校
二道街、光明社区、横湖路、金泉社区、刘家壕社区、刘家壕街、六合街、七色街、四友村、太极大道、同福社区、温泉社区、温泉大道三段、温泉大道四段、五湖街、新春社区、兴元社区、一元街、三阳街、四海街、檬桥路、科华路(容西新成A/B区)
公平学校
飞龙街、公平分水村、和平街、公平红桥社区、公平惠和村、公平惠民社区、惠民路、惠民正街、公平建安村、建安南巷、公平龙凤社区、龙凤街、公平太极社区、五福东巷、正阳街、公平正宗社区(距离公平学校较近的组)、惠民北街、民乐南巷、公平天乡路一段、五江街、惠民南一巷(南二、三、四巷)、民乐北巷、昌平街、锦绣巷、民飞路、公平大道、五江街、建安北巷、太极北巷(南巷)、五福西巷、万花街、惠民南街、惠民东一巷(二、三巷)、飞龙一巷(二、三、四、五、六巷)、合江巷、科锦路、万春镇高山村(距离公平学校较近的组)、万春镇三井村(距离公平学校较近的组)
成师附校
海科路东段(门牌号为单数)、锦绣大道南段43号、科兴路东段、天府柳江村、天府前进(1-12组)、天府青泰寺(1-17组)、天府青泰园、学府路南段、天府游家渡小区、柳岸锦城、百信路、科林路、天府新坝村
西南财大附属实验小学(暂定名)
海科路东段(门牌号为双数)、和盛镇春林村、和盛镇东宫寺社区、和盛镇临江村、和盛镇綦江社区、和盛镇铁篱村、和盛镇友庆社区(和盛镇金盘路)、天府街西段、天府街中段、天府金府社区、金府路中段、锦苑巷、新桥街、天府学府社区、天府学府芳邻(1-15号)、学府路北段、学海路、天府梓潼社区、蓉台大道北段、金桥路、天府东路、德全路、德全北街、德全横街、德全中街、德全南街、德全东路、潼新路、维新中街、新桥巷、维潼路、维新北街、金府路东段、福兴街、梓潼街、新柏街、中铁北街、维新路、柏树街、德全支路、学府北路、维新村、府通路(3091号、3099号)
和盛小学
和盛镇安阜街、和盛镇大桐街、和盛镇渡口村、和盛镇渡桥村、和盛镇广水社区、和盛镇李义村、和盛镇柳岸社区、和盛镇石坝村、和盛镇石牛村、和盛镇土桥村、星艺大道、兴盛街、和盛镇玉河村、万春镇金星村(距离和盛小学较近的组)、和盛镇街村、和盛镇烈士街、和盛镇舒家渡社区、花邻街、温玉路4822号
永宁小学
永宁八角社区、八一路、白桦街、永宁城武社区(含城武街)、翠竹街、芙蓉路、永宁花篱社区、开金路、开元街、康安路、永宁天王社区、永宁新庄社区、永宁永福社区(含永福街)、永文路北段(南段)、皇姑路、隆平路、隆盛街、公平正宗社区(距离永宁小学较近的组)、永宁街办永康路、康顺路、康馨路
东大街一小
万春东路、万春路、迎晖路(新东路)、景阳巷、蒜市街、文化路、白马庙街、战备渠(北路南路)、公园路、柳北一街、柳北二街、北巷子、柳城鱼凫社区、春凫街、东大街151号、泰康路(含泰康东路)、鱼凫路、柳城北街、双春巷
东大街二小
东大街(不含东大街151号)、隆建街、南巷子、文庙街、文武路、行署路、团结巷、赞元街、小南街、和宁街、香榭里街、社学巷、长安路、东巷子、太平街、临江路北段(含临江路)、临江路南段、滨江路北段、滨江路南段、合江村(含合江路)、建设路、柳城大道东段、柳城大道、两河路东段、南熏大道一段88号、南熏大道一段188号、南熏大道一段366号、南熏大道一段84号、龙湾路、温泉路、大南街
庆丰街小学
河坝街、金乌街(含金乌横街)、育才巷、来凤路、龙潭巷、麻市街、庆丰街、西凤街、黄金路、新建社区、永康路、游家巷、凤溪大道北段、云凤路、彭家巷、王家二巷、柳城新村一巷、中学巷、柳春路、新南路、金河东路、新建路、商业街、商业新街、云凤横街、西大街、云溪路、德通桥路、德通桥南路、南林路、金河西路、德通桥1-4组、和平路(和平社区1组)、柳平一街、柳平二街
区实验学校
柳城永宁路、两河路西段(即两河社区)、柳城大道西段、南熏大道二段、南熏大道三段、南熏大道四段、五一社区、杨柳西路北段、杨柳西路中段、杨柳东路中段、凤溪大道中段、柳浪湾北二街、柳浪湾北一街、杨柳东路南段、南浦路西段(东段)、柳城柳河南路、杨柳西路南段、柳河路、柳城永宁正街、大河街、小河街、柳南一路至七路、双南街、凤溪大道社区、柳林路、文府苑路、柳城双河二(三)巷、五一路、万盛社区、柳台大道东段、笼堰村、凉水社区、柳浪湾街、柳浪湾南一街、航天路、柳浪湾北一巷-北五巷、万盛路、双柳一巷至三巷、金强步行街、和平社区(2-7组)、柳凤巷、红泰路
光华实验小学
公平花都大道西段266号、花季街、同兴东路、燎原路、天宝西街(中街)、光华大道三段1998号、锦泉街、同兴西路、光华大道三段1818号、光华大道三段1868号、诚心路、花都大道西段399号、花都大道西段555号、花都大道西段558号、花都大道西段588号、花都大道西段622号、花都大道西段777号、花都大道西段888号、温泉大道一段558号、温泉大道一段88号、温泉大道一段336号、南熏大道一段129号、南熏大道一段189号、南熏大道一段509号
政通小学
凤溪大道南段(不含2033号)、永和路、永兴路、政通西路、政通东路、德通桥5组、新华社区、红光社区、人和东街(西街)、柳城五洞桥路、燎原社区、涌泉人和路、光华大道三段1333号、政和路(街)、光华大道三段1969号、柳城南江路、凤溪大道南段100号、广柳路
鹏程小学
涌泉大田社区、涌泉凤凰社区、涌泉共耕社区、涌泉洪江村、涌泉花土社区、花土路、林泉南街、涌泉明光社区、鹏程路、七星街、涌泉前锋社区、清泉南街、涌泉双堰社区、五福路、涌泉瑞泉馨城社区、凤凰南大街、凤凰街、共和(东)路、公平温泉大道二段177号、涌泉南街、江浦路2666号、光华大道三段399号、明香路、凤溪大道南段2033号、凤翔大道
花都小学
凤凰北大街、光华大道三段118号、光华大道三段336号、温泉大道一段1399号、江浦路288号、江浦路888号、清泉北街、江安路、江平路、江浦路77号、华新路39号、林泉北街、滨河大道、乐善路、鸡鸣路、涌泉北街、温泉大道一段155号、永惠路
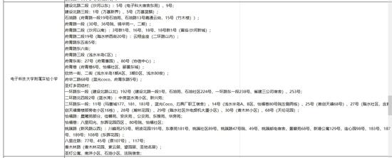
成华区














