新浪四川 四川

康定至折多山垭口段交通管制五个月,还能自驾国道318吗

红星新闻

关注

确定不再关注此人吗

摘要: 前几日,四川甘孜州发布通告称,国道318康定至折多山垭口段整治工程实施交通管制五个月。眼下正值暑假出行期,这份管制通告让不少旅游朋友打起了“退堂鼓”,许多人心生疑问,国道318线还能自驾不?

前几日,四川甘孜州发布通告称,国道318康定至折多山垭口段整治工程实施交通管制五个月。眼下正值暑假出行期,这份管制通告让不少旅游朋友打起了“退堂鼓”,许多人心生疑问,国道318线还能自驾不?

6月26日,红星新闻记者了解到,虽然折多山交通管制,但经省道434线塔北路绕行20公里,仍旧可以到折多山走国道318线,不影响“此生必驾318”。

绕行,也有惊喜。省道434线塔北路是甘孜州重要旅游道路,也是连接康定市区与木格措景区、康定机场、塔公草原、新都桥景区等旅游胜地的重要通道之一,一路上蓝天、白云、高山、流水……美不胜收。

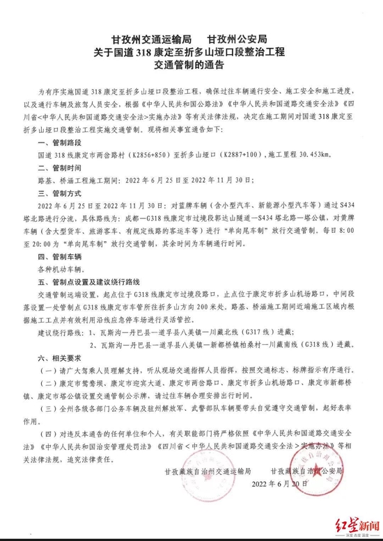
之前,甘孜州交通运输局和公安局发布的通告称,为有序实施国道318康定至折多山垭口段整治工程,确保过往车辆通行安全、施工安全和施工进度,以及通行车辆及旅驾人员安全,根据有关法律法规,决定在施工期间对国道318康定至折多山垭口段整治工程实施交通管制。

公告显示,管制路段为国道318线康定市两岔路村(K2856+850)至折多山垭口(K2887+100),施工里程30.453km。

通告

6月25日至11月30日,对蓝牌车辆(含小型汽车、新能源小型汽车等)通过S434塔北路进行分流,具体路线为:成都—G318线康定市过境段郭达山隧道—S434塔北路—塔公镇;对黄牌车辆(含大型货车、旅游客车、有规定线路的客运车等)进行“单向尾车制”放行交通管制。每日8:00至20:00为“单向尾车制”放行交通管制,其余时间为车辆通行时间。

在通告中,两条绕行线路分别是:瓦斯沟—丹巴县—道孚八美镇—川藏北线(国道317线)进藏;瓦斯沟—丹巴县—道孚八美镇—新都桥镇柏桑村—川藏南线(国道318线)进藏。

省道434线塔北路沿途风景 图据郑雨晴

6月24日,甘孜旅游等部门再次给出两条绕行路线:

线路1:成都—国道318线康定市过境段郭达山隧道—省道434塔北路(途经木格措、红海子、康定机场康定机场路口)—经康定机场路—返回国道318线,经新都桥或塔公镇前往目的地。

线路2:成都—国道318线康定市过境段郭达山隧道—省道434塔北路(途经木格措、红海子、康定机场康定机场路口)—经塔公镇前往目的地。

为了让游客通行顺畅,甘孜州公路建设中心表示将在康定市过境段郭达山隧口前端、木格措、康定机场分路口等交叉路口增加交通指向标识,方便游客识别路线。此外,折多山公路改造施工期间对游客车辆(蓝牌)将根据车流情况间歇放行,力争不影响游客行程。

值得注意的是,相比于之前两条绕行路线,后面这两条可谓是充满惊喜:经省道434线塔北路折回国道318的线路选择,还是可以到折多山打卡,国道318与机场路交叉路口到折多山垭口只有1公里距离。

省道434线塔北路沿途风景 图据郑雨晴

省道434线塔北路是甘孜州重要旅游道路,也是连接康定市区与木格措景区、康定机场、塔公草原、新都桥景区等旅游胜地的重要通道之一。起点位于塔公寺,穿越平坦广阔的塔公大草原,进入雅拉雪山天然生态旅游区,翻越雅拉雪山,经过康定机场,再一路顺雅拉河而下,到达木格措景区,最终到达情歌故乡康定市区。

中古温泉

省道434线塔北路沿线杜鹃花很多,灌丛林、湿地草甸丰姿绰约,特别是红海子,以及越过垭口可以看到贡嘎山,途中中谷温泉、二道桥温泉、RGB温泉可以解乏,品质极佳。

还有一点,出行的朋友们要记住哦:6月16日起,甘孜州全域景区推出优惠政策,对国内外游客实行门票半价优惠,对学生(含留学生,持学生证)实行门票全免优惠。

红星新闻记者 蒋麟 图据甘孜旅游

分享文章到:

相关新闻

推荐阅读

加载中...